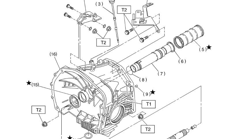
October 2, 201312 yr This shaft is located between the torque converter and the transmission, running through the transfer case. Item #7. I understand it is what powers the oil pump inside the 4 speed. Is this seal #6 supposed to be a split seal or should it be a continuous ring? Since it's already out of the vehicle, I'd imagine I should replace #6 and #15 ? THANKS!
October 2, 201312 yr Yes it should be split and yes if its apart change it make shure the converter seats properly and set the seals in place with some vasoline to keep them from geting torn on way in
October 2, 201312 yr 6 is ring seal 15 is torque converter seal go to subaru for those not really a necessity but man what a lot of effort for a $7 seal to go back in and do it later. never heard of the ring seals failing, not sure what would happen. seems more like a bushing than a seal but whatever.
October 3, 201312 yr Author I was at the dealer yesterday picking up some parts so yep I went for the $20 worth of seals. Does $132 seem right for an aftermarket knock sensor? I figured I'd change it as well, I bought it already from local parts store, just thought that was a bit steep?
October 3, 201312 yr Author Here is a price breakdown of what these bits cost, figured I'd take a minute to scribble it down for anyone else going down this road. I am in Ontario, Canada as I'm sure prices differ regionally. From local Subaru dealer- The two seals I questioned about above total $18. Thermostat 78deg $26.20 Oil pan $66.08 V-belt $21.58 (mitsubishi) a/c belt $27.90 (gates) rear main seal $16.66 water pump gasket $3.40 oil seperator plate $21.79 bolts for sep plate $0.39/ea from ebay Gates timing belt kit TCKWP304 with waterpump $172 USD + exchange + import + shipping + tax = $221.64 CND from local auto parts shop (+tax) Valve cover gasket kit $50.36 (with spark plug seals and 10 bolt grommets) Fel-pro intake manifold gasket set $12.54 Knock sensor $132.55 Front main seal $18.71 PCV valve $4.93 don't forget plugs, wires, oil, filter, coolant, engine cleaner, sand paper, anaerobic sealant, rtv sealant.... prices vary by quality. I'm still under "budget" (had a dollar figure in mind to get this car rolling) but certainly costing me a little bit more than expected. reassembly beginning today
October 3, 201312 yr you can get a knock sensor from ebay shipped for less than $20. fyi: the cheapest ones may be shipped from china which MAY take an extra day or two. i have used one or two of these with no issues. in my opinion, the oil pan gaskets do not leak often and therefore do not need to be replaced. the rear main seals do not leak often and therefore do not need to be replaced. (sometimes they leak after replacement if not installed correctly) i buy my seals from subaru. knock sensors (the cheapest?) , timing belt kits (theimportexperts) from ebay, a/c & alt. belts, pcv, valve cover gaskets, etc. from rockauto.com or similar. return the knock sensor and save $100.
October 3, 201312 yr Author Rear main has oozed a bit over the years there's 300k km on her. easy replacement when it's out. No oil pan gasket just an oil pan (mines rusted). might check into knock sensor...
October 14, 201312 yr Author Picked up tc seal and ring-seal 31361aa000 from subaru. there are 2 split seals in the bag, but only one on the fsm... I wonder why
Please sign in to comment
You will be able to leave a comment after signing in
Sign In Now